您好!欢迎来到
易设计
!
注册
登录
账号登录
支付宝登录
短信登录
ID:
余额:
0.00
元
积分:
0
积分
充值
签到
已签到
提现
安全
认证
收藏
退出登录
网站首页
手机版
网站公告
帮助中心
工单管理
管理中心
财务管理
在线充值
快速提现
提现历史
财务明细
积分明细
我是买家
购物车
发布需求
需求管理
买入订单
建立自助交易
我是卖家
发布出售
商品管理
售出订单
建立自助交易
店铺管理
商家保证金
帮助咨询
帮助中心
投诉建议
联系客服
关于我们
用户管理
基本资料
认证中心
我的收藏
用户等级
账户安全
修改密码
登录记录
安全退出
https://e.sjbb168.com/
商品
商品
店铺
资讯
热门搜索:
自定义的
免费发布需求
免费发布任务
建立自助交易
免费发布商品
11
全部商品分类
2D/3D/图纸
分组:
机械设备
交通运输
换热器
泵
生产线/流水线
减速机/减速器
车库
电动机/发电机/柴油机
布局图/布置图/流程图
机器人/机械手
精馏塔
罐/反应罐/发酵罐/锅炉/储罐/油罐/搅拌罐
反应釜/反应器/换热器/冷却器/冷凝器
其它
机械设计资料
分组:
毕业设计/课程设计
图纸
文档
其它
模具设计资料
分组:
模具毕业设计/课程设计
说明书/论文
图档
其它
车辆设计资料
分组:
毕业设计/课程设计
图纸
文档
其它
采矿工程资料
分组:
毕业设计/课程设计
图纸/文档
其它
食品/化工/制药
分组:
毕业设计/课程设计
说明书/论文/图纸
其它
土木/建筑/资料
分组:
毕业设计/课程设计
图纸/文档/资料
其它
电气/PLC/单片机
分组:
毕业设计/课程设计
说明书/论文
图纸
其它
给排水/污水处理
分组:
毕业设计/课程设计
图纸/文档
水利/暖通/供换热
分组:
毕业设计/课程设计
CAD图纸
文档资料
其它
技术资料/其它
分组:
工具/软件/动画
参考资料
文档资料
勘察报告
其它
首页
机械
车辆
模具
夹具
PLC
单片机
减速器
机器人
机械手
采矿
土木
手机版
当前位置:
首页
>
技术资料/其它
>
参考资料
>
点击查看浏览记录
热门搜索:
商品分类
:
不限
2D/3D/图纸
机械设计资料
模具设计资料
车辆设计资料
采矿工程资料
食品/化工/制药
土木/建筑/资料
电气/PLC/单片机
给排水/污水处理
水利/暖通/供换热
技术资料/其它
更多
技术资料/其它
:
不限
工具/软件/动画
参考资料
文档资料
勘察报告
其它
更多
更多:
最多人点击
最近更新
最早发布
销量由高到低
销量由低到高
最多人关注
最少人关注
价格由高到低
价格由低到高
是否精选
精选商品
发货形式
自动发货
是否折扣
会员折扣
已选条件:
技术资料/其它
参考资料
CA6140车床拨叉831006零件夹具设计说明书——9页
¥0
设计
专营店
自
折
等臂杠杆的课程设计(论文+工艺卡)
¥0
设计
专营店
自
折
GX Simulator6-C中文版仿真
¥0
设计
专营店
自
折
毕业设计芦苇打包机机构设计(PDF)
¥0
设计
专营店
自
折
曲轴飞轮PPT——18页
¥0
设计
专营店
自
折
变压器铁芯与绕组PPT——31页
¥0
设计
专营店
自
折
机械设计手册单行本全套22本
¥0
设计
专营店
自
折
全数字化双闭环可逆直流PWM调速系统的研究(论文+图纸)
¥0
设计
专营店
自
折
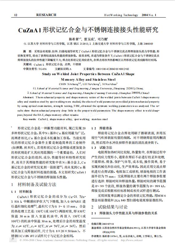
CuZnAl形状记忆合金与不锈钢连接接头性能研究
¥0
设计
专营店
自
折
外滤式过滤系统压力容器设计CAD图
¥14
设计
专营店
自
折
浓缩果汁工厂设计论文
¥0
设计
专营店
自
折
化工机械手册——精馏、吸收及塔设备
¥0
设计
专营店
自
折
大众汽车销售的营销方案浅析丶大专论文
¥0
设计
专营店
自
折
齿轮参数化设计
¥12
设计
专营店
自
折
三角皮带轮参数表
¥0
设计
专营店
自
折
【喷涂相关资料9份】ZrO2纳米粉等离子喷涂工艺及磨损性能研究、表面喷涂设计方案、高效能超音速等离子喷涂技术、高压无空气
¥12
设计
专营店
自
折
粉料食品压片机设计PPT——30页
¥11
设计
专营店
自
折
谐波减速器PPT——30页
¥0
设计
专营店
自
折
年产20万吨二甲醚项目设计说明书
¥0
设计
专营店
自
折
塑壳断路器自动化装配检测生产线PPT——124页
¥12
设计
专营店
自
折
船舶电力系统的基本知识——5页
¥0
设计
专营店
自
折
1200例实用自动化机械与机构技术咨询图册续编800例——共676页
¥14
设计
专营店
自
折
汽车传动系统
¥12
设计
专营店
自
折
SW皮带和皮带轮之间的装配方法——文档
¥0
设计
专营店
自
折
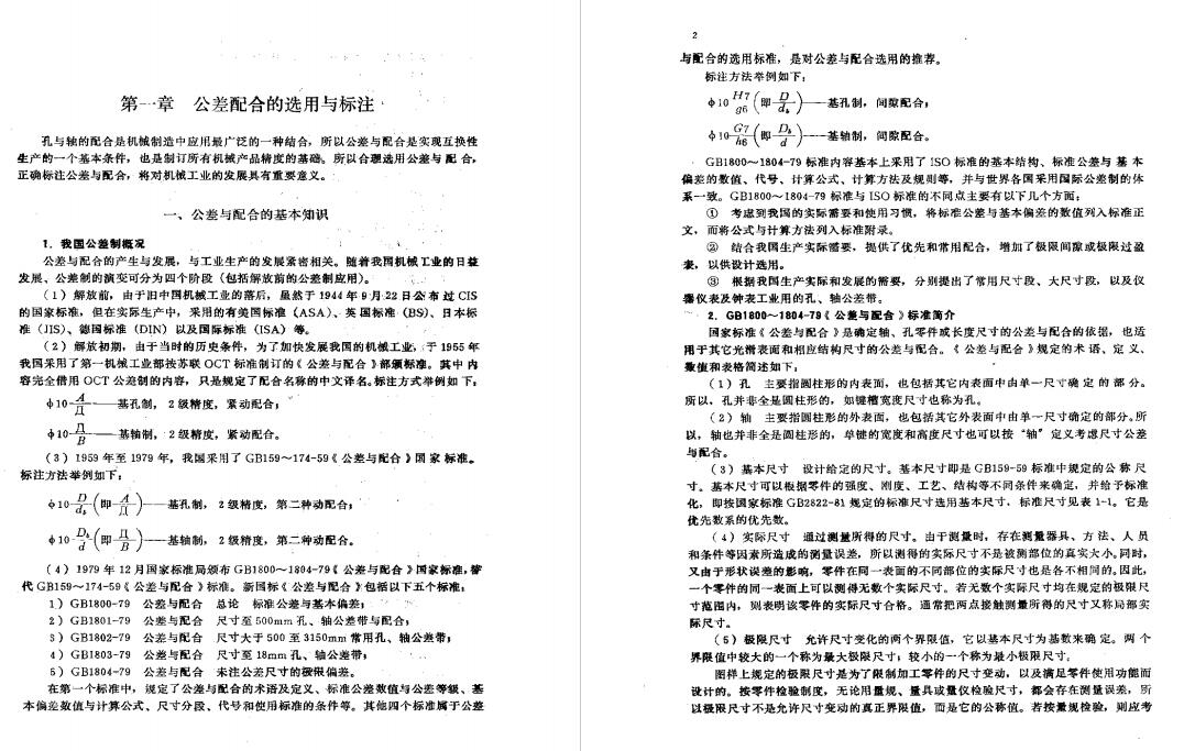
公差合理选用与正确标注.pdf——418页
¥0
设计
专营店
自
折
首页
1
2
3
4
5
6
7
下一页
末页
买家指南
如何注册
如何购买
搜索商品
支付方式
卖家指南
如何出售
收费标准
入驻签约
安全交易
钓鱼防骗
预防盗号
谨防诈骗
实名认证
常见问题
如何充值
如何提现
真假客服
忘记密码
服务中心
我要咨询
我要建议
我要投诉
QQ客服
网站首页
|
关于我们
|
广告合作
|
联系我们
|
隐私条款
|
免责声明
|
网站地图
CopyRight 2014-2024 易设计 |
闽ICP备2024057214号
网站客服
咨询热线
QQ671644934